Solarleuchte im Eigenbau - Bauteileauslegung

Fragen zu Schaltungen, Elektronik, Elektrik usw.

Moderator: T.Hoffmann

Antworten
Olibau
Mini-User
Beiträge: 5
Registriert: Mi, 04.07.07, 11:35

Do, 05.07.07, 08:18

Hallo Qs´Tree,

superklasse, danke für Deine Antwort...
Habe auch noch keine geeignete Solarzelle gefunden, bei C finde ich das Modul mit Deinen Angaben nicht,
Habe mal das Gefundene reinkopiert, welches Modul ist das richtige?

112259-ZA SOLARMODUL F. 2 NICD AKKUS 0,174 A 3,6 V (L x B x H) 122 x 115 x 3 mm 16,36
110330-ZA OUTDOOR MODUL ASI30o3/070/030M 0,027 A 3,3 V (L x B x H) 70 x 30 x 3 mm 5,12
110331-ZA OUTDOOR MODUL ASI30o2/057/050M 0,053 A 2,4 V (L x B x H) 57 x 50 x 3 mm 6,14
110332-ZA OUTDOOR MODUL ASI30o4/097/080M 0,081 A 4,8 V (L x B x H) 97 x 80 x 3 mm 10,21
112232-ZA SOLARMODUL FÜR 12 V AKKUS 0,038 A 18 V (L x B x H) 122 x 115 x 3 mm 16,36
112240-ZA SOLARMODUL F. 6V AKKUS 0,085 A 8,4 V (L x B x H) 122 x 115 x 3 mm 16,36

Viele Grüße Oliver
Benutzeravatar
Udo
User
User
Beiträge: 31
Registriert: Do, 10.05.07, 13:33
Wohnort: Brachttal

Do, 05.07.07, 09:56

Hallo,

bei allen Versuchen mit Schaltreglern ist das verwendete Platinenlayout entscheidend. Bei den Datenblättern
vom Hersteller ist normalerweise ein Layoutvorschlag für die Grundschaltung. Wenn man nicht über spezielle
Kenntnisse im Schaltreglerbau verfügt, ist dieses Layout die erste Wahl. Meine ersten Versuche mit dem
MC 34063 haben statt 90% Wirkungsgrad auch nur 55% ergeben. Dazu noch kräftige Störungen im angeschlossenen Radio(ist aber schon fast 20 Jahre her).
Hauptproblem bei Schaltreglern ist immer noch die richtige Masseführung.

Gruß, Udo
Benutzeravatar
Qs'Tree
Mega-User
Mega-User
Beiträge: 196
Registriert: So, 04.06.06, 19:30
Wohnort: Bayern

Do, 05.07.07, 22:55

@Olibau:
Ich verwende bei drei Akkus das Solarmodul ASI30o4/097/080M - also das vierte Modul in deiner Auflistung.
Funktioniert wunderbar, sofern man die Rückseite der Module schön trocken hält. Staunässe verträgt die Solarzelle nicht wirklich, darum immer darauf achten, dass die Rückseite wasserdicht verbaut ist.

@luckylu1:
Schon mal Danke für die ausführliche Beschreibung. Muß mir einige fmmt617, bei nächster Gelegenheit, bei Reichelt besorgen, wobei mir was mit Beinchen lieber wäre. :wink:
Der Aufwand für eine Solarlampe wächst sich langsam ganz schön aus. Meine einfachste Schaltung besteht gerade mal aus 1 Diode, 1 Transistor & 1 Vorwiderstand. Die Schaltung mit dem LT1073 entwickelt sich langsam zu einem (kleinen) Monster.
Die Stückliste umfaßt jetzt 2 Dioden, 3 Transistoren, 8 Widerstände, 1 Spule & 2 Kondensatoren. Wobei hier bereits deine Lade-/Steuerschaltung berücksichtigt worden ist.
Mein Ziel ist es, mit nur einem 1,2 Akku eine Solarlampe mit maximaler Helligkeit darzustellen.

Aktuell funktioniert bereits die Abschaltung durch die Solarzelle und auch die LOBAT-Abschaltung.
Das Problem war die geblockte 5V Variante (LT1073-5), mit dem offenen LT1073 funktioniert alles wunderbar.
Die zwei nachfolgenden Schaltungsbeispiele aus dem Datenblatt zum 1073 kann man auch in einer Schaltung verheiraten.
583_1073shutdown_1.jpg
[Quelle: Datenblatt LT1073 von Linear Technology, Seite 13]

Theoretisch bräuchte ich nun nur noch deinen Schaltungsentwurf vor meine bestehende Schaltung zu pflanzen - fertig! Wäre noch toll wenn jemand einen Vergleichstypen zum fmmt617 hätte (was mit Beinchen - ich steh nicht auf SMD-Gefummel)
Benutzeravatar
Qs'Tree
Mega-User
Mega-User
Beiträge: 196
Registriert: So, 04.06.06, 19:30
Wohnort: Bayern

Fr, 06.07.07, 23:24

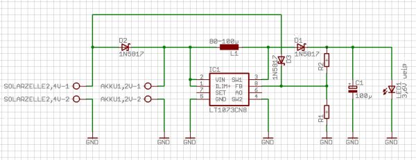
Soderla, ich hab jetzt mal alles in einen Schaltplan gepackt.
Im rechten Teil befindet sich der 1073 inkl. LowBat- & Abschaltfunktion bei Tag. Das funktioniert auch soweit. Links hab ich jetzt die Ansteuerschaltung von luckylu1 ergänzt. Ob das alles jetzt so funktioniert und welche Widerstandswerte es nun für die Ansteuerung genau sein müssen wird sich erst zeigen.
583_LT1073_ansteuerung_3.jpg
luckylu1
Hyper-User
Hyper-User
Beiträge: 1405
Registriert: So, 29.04.07, 05:11
Wohnort: berlin

So, 08.07.07, 15:38

soweit ist es das von mir beschriebene, allerdings, war diese abschaltvariante nur für die fest eingestellten
LT1073-5 und 12 gedacht, da bei dem offenen ja eine einfachere abschaltung funktioniert! die verbindung von FB
zum + der solarzelle gehört bei dieser variante, da nicht hin, zumal du durch die restströme der schottkydiode
ev. undefinierbare zustände erreichst.

für den ersten transistor wirst du bestimmt auch einen basisspannungsteiler, wie bereits beschrieben, durch einfügen eines weiteren widerstands, bilden müssen.
Benutzeravatar
Qs'Tree
Mega-User
Mega-User
Beiträge: 196
Registriert: So, 04.06.06, 19:30
Wohnort: Bayern

So, 08.07.07, 19:49

Richtig, die Verbindung von FB zum + der Solarzelle kann ich mir sparen.
Aber auch bei dem nicht festeingestellten 1073 braucht man deine Abschaltung, da die Diode sonst permanent Strom aus den Akkus zieht, auch bei Tag, und der Akku wird nicht geladen.

Bei der Standardbeschaltung aus dem Datenblatt darf man eine Standard-LED nur mit Vorwiderstand betreiben, sonst geht sie in Rauch auf. Mit einer Seoul P4 (inkl. Kühlkörper) fließen immerhin 300mA. Der IC und die Spule werden auch beträchtlich war. Ich hab am Kühlkörper der P4 39°C und am IC sogar 51°C gemessen. :shock:
Hab dann zur Kühlung einen passiven Kühlkörper auf den IC geklebt. Die Leuchtdauer liegt so ca. bei 30 min. je nach Akkustärke und Typ.

Eigentlich ein gutes HowTo "Seoul P4 an 2x 1,2V Akkus betreiben".
Heb ich mir mal auf, bis ich wieder mehr Zeit habe.
jubr
User
User
Beiträge: 15
Registriert: Mo, 09.07.07, 09:42

Mo, 09.07.07, 09:55

Hallo,

dieses Thema intressiert mich sehr, habe auch die Schaltung auf Seite2 nachgebaut. Leider ist der Akku jetzt im Sommer schon nach 2 Tagen leer(wie auch Qs'Tree geschrieben hat). Nun habe ich an ak-modul-bus geschrieben und zurück kam folgende geänderte Schaltung von Herrn Kainka ("vermutlich gibt es Probleme, weil der Transistor die gesamte Last schalten muss. Es reicht aber, wenn man nur Vin abtrennt und die Drossel an +1,2 V lässt. Vin ist dann eine Art Enable-Eingang, der nur wenige mA zieht"). Diese wurde aber noch nicht getestet. Wer will die mal nachbauen, da ich momentan die Teile nicht da habe. Bei meiner alten Schaltung war auch die helligkeit der LED nicht zufriedenstellend. Ich verwendete einen 820 und einen 2,2k Ohm in 2 Schaltungen.
2152_Schaltplan_12_1.jpg
Benutzeravatar
Qs'Tree
Mega-User
Mega-User
Beiträge: 196
Registriert: So, 04.06.06, 19:30
Wohnort: Bayern

Mo, 09.07.07, 15:55

@jubr:
Herzlich Willkommen hier im Forum und gleich noch ein dickes Dankeschön hinterher, dass du bei ak-modul-bus nachgefragt hast.
Ich habe die Schaltung aufgebaut und tatsächlich, die LED leuchtet. Als ich dann aber eine Solarzelle an den "Laden"-Eingang angeschlossen habe, brannte die LED weiter. Der Fehler liegt in einer verdrehten Diode. Hier muß die Sperrichtung geändert werden, dann funzt die Abschaltung der LED :D :D :D

Hier der geänderte Schaltplan
583_SchaltplanPR4401funktionsfhig_1.jpg
Wenn ich meinem Multimeter glauben schenken darf, dann funktioniert nun auch die Abschaltung des PR4401 und der Akku wird geladen.

Wie du schon festgestellt hast, ist die Helligkeit nicht wirklich berauschend, sie ist sogar schwächer als die einer einfachen 3 Transistorenschaltung, die auch mit nur einem 1,2V Akku betrieben wird.
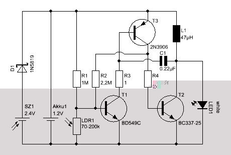
Hier eine Schaltung, mit der ich seit einigen Wochen 6 Solarlampen im Garten betreibe.
583_12V_3TransistorSchaltung_1.jpg
Die Schaltung hatte ich bereits auf Seite 5 beschrieben, allerdings habe ich noch einige Modifikationen an den Bauteilen vorgenommen, um die Leuchtstärke der LED zu erhöhen. :wink:
Nachtrag: In der Schaltung wird eine BC549C verwendet und kein BD549C - Thanks luckylu1 !!!
Zuletzt geändert von Qs'Tree am Mo, 09.07.07, 23:23, insgesamt 1-mal geändert.
martin160257
Mega-User
Mega-User
Beiträge: 211
Registriert: Mo, 27.11.06, 21:54
Wohnort: Arnsberg
Kontaktdaten:

Mo, 09.07.07, 16:55

Hallo Qs'Tree, bitte bezeichne die LED entweder Typ oder Strom und Spannungsdaten.
Mich interessiert welchen Strom die Schaltung liefern kann.
tomcat3
Mini-User
Beiträge: 2
Registriert: Mo, 09.07.07, 19:12
Wohnort: Oldenburg

Mo, 09.07.07, 20:40

Hallo alle zusammen.

Ich habe die LT1073-Schaltung mal nachgebaut und ein klein wenig geändert:
2155_LT1073Solar121_1.jpg
R2 = 1M
R1 = 47k
Diese muß ich noch genau ausrechnen, damit die Ausgangsspannung für die LED passt.
Uout = (1+(R2/R1))*212mV
Das "Problem" mit der Abschaltung bei Tage habe ich durch einfügen der D3 gelöst.
Allerdings flackert das LED nun bei geringem Restlicht. (Ich mußte die Solarzelle dazu fast ganz abdecken.)

Als nächstes versuch' ich mal die Lo-Bat-Abschaltung unterzubringen.
Hat zufällig jemand mal den ILim-Anschluß verwendet? Laut Datenblatt kann man dort den Strom mit Hilfe eines Widerstandes (ca. 0 bis 1k) begrenzen.

Wie verhält es sich eigentlich mit der letzten PR4401-Schaltung? Wenn der PR4401 außer Betrieb ist, dann ist doch eigentlich der Stromkreis von dem Akku über die Spule und die LED noch geschlossen. Oder fließt dort kein nennenswerter Strom mehr, weil die Vorwärtsspannung der weißen LED wesenlich größer als die Akkuspannung ist?
luckylu1
Hyper-User
Hyper-User
Beiträge: 1405
Registriert: So, 29.04.07, 05:11
Wohnort: berlin

Mo, 09.07.07, 20:58

hi tomcat, bei der oben erarbeiteten schaltung, ging es um das problem, einen lt1073-5 zu verwenden, bei diesem ist die von dir gezeigte abschaltung nicht brauchbar.

das problem mit dem flackern, lässt sich einfach erklären und auch, zumindest teilweise beseitigen. der hauptsächliche grund dafür ist ein aus der batterie über die schottkydiode fliessender sperrstrom, verhindern kannst du das nur, durch eine ableitung dieses reststromes nach masse, dazu kannst du einen widerstand verwenden,
mein vorschlag sind hier etwa 5kohm - 20kohm, er sollte so gross wie möglich sein, um die solarzelle nicht unnötig zu belasten.
jubr
User
User
Beiträge: 15
Registriert: Mo, 09.07.07, 09:42

Mo, 09.07.07, 21:18

@Qs'Tree:

hallo,
welche Dioden hast Du bei bei der aktuellen PR4401 Schaltung verwendet? Was mich wundert, in anderen Seiten wo über den PR4401 geschrieben wird (Taschenlampen usw) ist die helligkeit wesentlich höher.
Bei Deiner Schaltung:
-welcher Widerstand ist R3? 1Ohm?

mfg

jubr
bigpuster
User
User
Beiträge: 11
Registriert: Fr, 01.06.07, 21:15
Wohnort: Falkensee

Mo, 09.07.07, 22:16

Bei der Standardbeschaltung aus dem Datenblatt darf man eine Standard-LED nur mit Vorwiderstand betreiben, sonst geht sie in Rauch auf. Mit einer Seoul P4 (inkl. Kühlkörper) fließen immerhin 300mA.
Beim LT1073-5? Oder beim LT1073? Oder bei beiden?

Laut Datenblatt liefert der doch gerade mal 40mA bei 5V?
luckylu1
Hyper-User
Hyper-User
Beiträge: 1405
Registriert: So, 29.04.07, 05:11
Wohnort: berlin

Mo, 09.07.07, 23:18

Qs'Tree
Die Schaltung hatte ich bereits auf Seite 5 beschrieben, allerdings habe ich noch einige Modifikationen an den Bauteilen vorgenommen, um die Leuchtstärke der LED zu erhöhen.
mmm, hast du eventuell einen neuen transistor kreiert? ich konnte nirgendwo daten oder anbieter finden^^
BD549C

den werten nach, handelt es sich dabei um einen darlington, allerdings, sind darlington-transistoren meist sehr
schlecht geeignet für solche niedrigstspannungswandler, da die sättigungsspannung meist, selbst bei kleinen strömen, sehr hoch ist. was zu einem vergleichsweise schlechtem wirkungsgrad führt. mein tip wäre hier ebenfalls der fmmt617, da musst du dann aber wirklich aufpassen, das du die led nicht zerschiesst, das meine ich vollkommen ernst! solltest du von der hochomigen (schon abgestimmten eingangsschaltung nicht abweichen wollen) könntest du ja 2 der fmmt zu einem darlington machen, für besser hielte ich allerdings, eine ähnliche schaltung wie bei der abschaltung besprochenen zu verwenden, für die einstellung des arbeitspunktes, kannst du ähnlich vorgehen.
Benutzeravatar
Qs'Tree
Mega-User
Mega-User
Beiträge: 196
Registriert: So, 04.06.06, 19:30
Wohnort: Bayern

Mo, 09.07.07, 23:18

@martin160257:
Die LED ist eine 5mm weiße LED 3,2V ca. 16.000mcd. Der Stromfluß liegt bei 10-11mA. Du kannst auch eine Highpower LED dranhängen. Der Stromfluß steigt dann auf rund 14mA. Mehr ist bei 1,2V Eingangspannung auch nicht drin, siehe Auszug aus dem Datenblatt:
583_PR4401Strom_an_LED_1.jpg
583_PR4401Strom_an_LED_1.jpg (40.85 KiB) 109079 mal betrachtet
Quelle: PREMA Semiconduction GmbH PR4401 Datenblatt Seite 3
Ich hab es auch mit einer 10µH Spule versucht, aber wirklich heller wurde die LED nicht.

Bei der Schaltung mit den 3 Transistoren kommt die gleiche LED zur Verwendung wie bei o.g. Schaltung. Hier ergibt sich ein Stromfluß von ca. 20mA. Wichtig ist, dass die Schaltung auf eine Eingangsspannung von 1,2V optimiert ist. Ist die Eingangsspannung >1,2V (z.B. Akku frisch aus dem Ladegerät) wird die LED dunkler, da der Spannungwandler nicht optimal arbeitet. Also bitte erst prüfen ob der Akku 1,2 Volt.
Ein weiterer Vorteil dieser Schaltung liegt in der Kombination eines NPN- und eines PNP-Transistors als Spannungswandler. Bei Tag sind beide gesperrt und der Stromfluß Null.

@tomcat3:
Herzlich Willkommen im Forum. Find ich klasse, dass du dir auch Gedanken zum 1073 machst. Die Abschaltung funktioniert beim "offenen" 1073 auch ohne Diode, bei den "gesperrten" 1073 geht es überhaupt nicht, darum auch die erforderliche Beschaltung von luckylu1. Das Problem besteht meines Erachtens darin, dass es bei Tag keine Trennung zwischen Akku und LED gibt, d.h. es fließt auch bei Tag ein Strom durch die LED, dadurch wird der Akku nicht geladen.

Die Lo-Bat-Abschaltung funktioniert mit den im Datenblatt genannten Widerständen sehr gut, d.h. der IC geht bei einer Akkuspannung von ca. 1V in Standby, der Akku ist dann aber trotzdem komplett leergesaugt. Mein Ladegeräte konnte im Entlademodus nicht mal mehr 1mA aus den Akkus holen. Ein Tiefenentladeschutz ist das für mich nicht. Wäre interessant zu wissen, ob sich bei dir etwas anderes zeigt.

Die ILim-Funktion ist erforderlich, um den Ausgangsstrom (die Strompeaks) zur LED zu begrenzen. Um so größer der Widerstand gewählt wird desto geringer die Peaks und dunkler die LED. Bei höhere Eingangsspannung z.B. 2,4V und keiner Begrenzung kannst du eine weiße Standard-LED in zwei Sekunden schmoren :(

So, nun noch kurz zur Frage des Stromflußes durch die LED bei abgeschaltetem PR4401. Hab ich gemessen, da fließt nix, Stromfluß ist NULL. Somit sollte der Akku bei Tageslicht geladen werden, mal sehen...

@luckylu1: Ups, Rechtschreibfehler, ist ein BC549C und kein BD549C. Den fmmt617 werde ich sicherlich auch noch testen, bin echt gespannt ob das wirklich so ein Hammerteil ist.
luckylu1
Hyper-User
Hyper-User
Beiträge: 1405
Registriert: So, 29.04.07, 05:11
Wohnort: berlin

Mo, 09.07.07, 23:53

hab mal gerade in das datenblatt des BC549C geschaut, ist doch kein darlington, da der transistortyp schon recht gute werte hat, könnte ein aussuchen auf geringe sättigungsspannung und hohe stromverstärkung bei 100mA auch noch etwas bringen, immerhin sind ja bei Ucesat differenzen von bis zu 400mV, eventuell noch mehr, drinn. auch bei der stromverstärkung könnte da noch einiges an "luft" nach oben sein.
Benutzeravatar
Qs'Tree
Mega-User
Mega-User
Beiträge: 196
Registriert: So, 04.06.06, 19:30
Wohnort: Bayern

Di, 10.07.07, 00:03

@bigpuster:
Glaub nie einem Datenblatt.... :wink:

Der Aufbau erfolgt nach diesem Schaltplan:
583_LEDKiller_1.jpg
583_LEDKiller_1.jpg (28.9 KiB) 109085 mal betrachtet
Quelle: Datenblatt LT1073 von Linear Technology Seite 12

Folgende Modifikationen sind erforderlich:
- 2,4V Eingangspannung (2x 1,2V Akkus)
- KEIN 100 Ohm Widerstand an ILIM sondern einfach eine Verbindung an "+"
- eine stehende Induktivität 100µF (vgl. Reichelt Art.-Nr. L-11P 100µ)
- eine Shottky-Diode 1N5818
- einen Elko 470µF 16V anstatt des 100µF
- zusätzlich einen Elko 10µF 16V parallel zur Eingangspannung

Ohne Strombegrenzung liefert der 1073 bei 2,4V Eingangsspannung bis zu 1000mA Stromspitzen, das macht eine P4 mit, eine Standard-LED überlebt diese Spitzen nicht.
Wenn man eine Hochleistungs-LED an den Ausgang hängt, sollte man den IC mit einem Kühlkörper versehen, da dieser sehr heiß wird ( >50°C)
bigpuster
User
User
Beiträge: 11
Registriert: Fr, 01.06.07, 21:15
Wohnort: Falkensee

Di, 10.07.07, 09:50

Wow!

Dann wäre das ja DER Treiber für die Seoul P4 und Konsorten. Alle anderen ICs waren mir bisher zu murkelig zum Löten. Alle Super-SMD mit Minibeinchen, wenn überhaupt :x
Benutzeravatar
Qs'Tree
Mega-User
Mega-User
Beiträge: 196
Registriert: So, 04.06.06, 19:30
Wohnort: Bayern

Di, 10.07.07, 16:22

:cry: :cry: :cry: Arrrrrrrrrrgh, hab gerade eine P4 geschossen, ahugga... urrrglll... röchl... :cry: :cry: :cry:
Hab vor lauter Euphorie den absoluten DAU-Fehler begangen und zuerst die Akkus und dann erst die P4 an meine Treiberplatine angeschlossen. Beim Anschließen der P4 hat sich der voll gelanden Elko sprichwörtlich blitzartig entladen und vorbei wars. Die P4 hat kurz aufgeblitz und fortan herrschte Dunkelheit *snief*
Also merke, wie schon im einfachsten Elektronikbaukastenhandbuch steht, die Batterie/Akkus immer zum Schluß anschließen und vorher alles doppelt prüfen...

Aber vor diesem Mißgeschick hab ich noch ein zwei Bilder gemacht, die ich euch gerne zeigen möchte.


Das 1. Bild mit zwei 2500mA AA-Akkus, das 2. Bild mit zwei 900mA AAA-Akkus.
Zwischen der Treiberplatine und der P4 ein Multimeter, Einstellung auf 10A, da der 200mA-Bereich definitiv nicht ausreicht.
Mit voll geladenen Akkus kommt die P4 auf 0,50A = 500mA bei 3,6V bzw. 0,45A = 450mA bei 3,6V.
583_DSCN0850_1.jpg
583_DSCN0854_1.jpg
bigpuster
User
User
Beiträge: 11
Registriert: Fr, 01.06.07, 21:15
Wohnort: Falkensee

Di, 10.07.07, 19:41

:D
Dann trifft sich Deine bestimmt mit den zweien, die ich schon in den Elektronikhimmel geschossen habe. Bei einem Fahrradbeleuchtungsprojekt mit dem gleichen Fehler....

Vielleicht spielen sie eine Runde Skat! :?:

Hattest Du nicht was von 1000mA geschrieben? Würde eine bessere Spule, die mehr Strom verträgt, evtl. zu einer noch höheren Stromstärke führen?

In welchen Grenzen dürfte sich die Induktivität bewegen um solche Ergebnisse zu erhalten? 100uH mit der Stromstärke habe ich nicht da. Nur 330uH und deutlich kleinere so um die 3uH.

Wie auch immer. Endlich ist ein Minimaglite-Mod mit der P4 in greifbarer Nähe!
Benutzeravatar
Qs'Tree
Mega-User
Mega-User
Beiträge: 196
Registriert: So, 04.06.06, 19:30
Wohnort: Bayern

Di, 10.07.07, 20:45

@bigpuster:
Ich befürchte im Elektronikhimmel ist es inzwischen heller als auf der Sonne.... :lol:
Würde mich mal interessieren, wieviele Highpower-LEDs schon diesen Tod gestorben sind...

Zu deiner Frage, schau mal ins Datenblatt des 1073, da hat es gute Diagramme.

http://www.linear.com/pc/downloadDocume ... 1272,D1661

Auf Seite 4 findest du eine Tabelle bzgl. Eingangspannung und Induktivität. Bei 1,2V & bei 2,4V sind 100µF optimal. Mit steigender Eingangspannung sollte auch die Induktivität steigen. Eine Spule die einen besseren Stromfluß ermöglich hat sicherlich auch einen positiven Einfluß. Irgendwann stößt der IC aber vermutlich an seine termische Grenze und raucht ab. Laut Datenblatt geht der IC bei kapp über 300mA Ausgangsstrom in die Begrenzung und eigentlich soll man bei einer Eingangspannung >1,6V mind. eine 68 Ohm Widerstand zwischen Ilim & Vin schalten. Genau das hab ich aber nicht bemacht, darum ist der Strom auch viel höher. Der Lebensdauer des ICs ist es sicherlich nicht zuträglich, aber bis dato hab ich noch keinen vernichtet.
Die von mir erwähnten 1000mA beziehen sich darauf, dass der IC keinen Konstantstrom sondern vielmehr Stromspitzen erzeugt, die mittels eines Elkos geglättet werden. Auch hierzu finden sich Diagramme im Datenblatt, schau mal auf Seite 7 & 8. Bei Vin = 2,4V ergeben sich laut Datenblatt Stromspitzen von 1000mA.
bigpuster
User
User
Beiträge: 11
Registriert: Fr, 01.06.07, 21:15
Wohnort: Falkensee

Di, 10.07.07, 20:56

Ganz ehrlich, ich hasse diese Digramme in den Datenblättern und meide sie, wo ich kann.

Aber die gehen ja noch, sehe ich gerade.

Da wird ja von der minimalen Induktivität gesprochen, also müßte ja eine größere unproblematisch sein.

Mit Kondensatoren kenne ich mich nicht so aus. Kann man da vielleicht noch was rausholen?
Benutzeravatar
Qs'Tree
Mega-User
Mega-User
Beiträge: 196
Registriert: So, 04.06.06, 19:30
Wohnort: Bayern

Di, 10.07.07, 21:18

bigpuster hat geschrieben:
Mit Kondensatoren kenne ich mich nicht so aus. Kann man da vielleicht noch was rausholen?
Sicherlich, gerade auf das optimale Zusammenspiel von Spule und Elko kommt es bei dieser Schaltung an.
Wie diese Paarung aussieht steht (mal wieder) im Datenblatt, siehe Seite 6. Ich denke auch hier kann eine andere Kombinationen gute oder sogar besser Ergebnisse bringen...
martin160257
Mega-User
Mega-User
Beiträge: 211
Registriert: Mo, 27.11.06, 21:54
Wohnort: Arnsberg
Kontaktdaten:

Mi, 11.07.07, 00:23

Hallo
ich suche den Step-Up LED Treiber Baustein LTC3490 aber bitte in der großen Bauform.
Habe schon etwa 20Std. im Netz gesucht, aber eine Bezugsquelle für etwa 10Stck nicht gefunden.
Das Teil ist so universel das ich es haben möchte für verschiedene Projekte.
Der Hersteller gibt nur 2Stck. als Muster aber die reichen mir nicht. (wenn da mal einer abraucht beim Experimentieren)
Bitte auch mal an Lumitronix die Frage ob man sowas nicht ins Programm nehmen kann, und was die kosten würden.
luckylu1
Hyper-User
Hyper-User
Beiträge: 1405
Registriert: So, 29.04.07, 05:11
Wohnort: berlin

Mi, 11.07.07, 02:34

nunja, wenn du den kaufen möchtest, hab ich hier ne gute adresse, da kaufe ich recht gern, auch versand ist möglich, solltest einfach mal anrufen. standardteile sind zwar etwas teurer als woanders, allerdings sind da leute am rohr, die wissen wovon sie reden!
http://cgi.segor.de/user-cgi-bin/sidest ... TC3490&M=1
Antworten