Folgender Schaltplan liegt hierbei zu Grunde: (vgl. tech. Datenblatt Linear Technology Seite 1)
Als Leuchtmittel kommt eine 10mm 4-Chip-HighPower LED mit 11 Lumen zum Einsatz Parallel dazu habe ich eine Solarlampe (1,2V) mit Spannungswandler aufgebaut (btw, die Angabe von 10V an der Solarzelle ist falsch, es sind nur 2,4V).
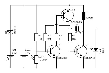
Hier der Schaltplan dazu: Nachtrag: Diese Schaltung funktioniert, aber die Helligkeit der LED ist nur Durchschnitt !!!
Die Schaltung mit dem LT1073 zieht 100mA aus dem 1,2V Akku, die Solarlampe mit einer 5mm LED (Hyperbright LED white 16.000 mcd 20° 3.6V), zieht 27mA aus dem 1,2 Akku.
Hier ein Bild mit den zwei aufgebauten Schaltungen: Und hier nun der ultimative Helligkeitsvergleich (an meiner Zimmerdecke):
Es ist nun wohl klar, welche Lampe ich gerne als Solarlampe im Garten hätte, nur ......


